All published articles of this journal are available on ScienceDirect.
Fish Farming Effects on Infiltration Dynamics in Runoff Water Harvesting Ponds: An Experimental Study in Semi-Arid Burkina Faso
Abstract
Introduction
In semi-arid regions, such as the Sahel, infiltration losses in earthen runoff water harvesting ponds (RWHPs) reduce the efficiency of supplemental irrigation and aquaculture. Engineered sealing methods, such as synthetic liners, are effective but often unaffordable in rural areas. This study evaluates whether fish farming can promote natural sealing of RWHPs through biological accumulation of sediments and organic matter.
Methods
A 100-day field experiment was conducted in Kamboinsin, central Burkina Faso, using twelve fish-stocked RWHPs and one unstocked control pond. All ponds were managed uniformly, and daily monitoring of water levels, rainfall, and evaporation was performed. Infiltration rates were calculated from the water balance. Statistical analysis included Mann-Kendall trend tests and paired t-tests to assess temporal and treatment effects.
Results
No significant temporal trends in infiltration were observed, but fish-stocked ponds showed a 95% reduction in mean infiltration compared to the control (4.7 mm/day vs. 159.3 mm/day, p< 0.0001).
Discussion
The results indicated that fish farming enhances the development of a biological sealing layer, reducing seepage losses. This finding supports integrating aquaculture into water harvesting systems as a sustainable practice to improve water retention, increase resource efficiency, and align with climate adaptation strategies in semi-arid regions.
Conclusion
Fish farming is not a substitute for engineered liners but represents a promising, nature-based complement in RWHPs under resource-limited conditions. Limitations include the short monitoring period (100 days) and reliance on a single control pond, which may constrain generalizability. Further studies are required to test long-term performance and broader applicability.
1. INTRODUCTION
In many Sahelian countries, agricultural productivity is severely constrained by erratic rainfall and prolonged dry seasons. To address this challenge, farmers have increasingly adopted runoff harvesting techniques, such as ponds, half-moons, and bunds, which help capture and store episodic rainfall [1-3]. These interventions can reduce runoff losses, increase infiltration, extend the growing season by up to 20 days [4], enhance cereal crop yields [1-6], and enhance degraded soils [7], while contributing to long-term resource sustainability [8].
In Burkina Faso, runoff water harvesting ponds (RWHPs) have gained importance for both supplemental irrigation [9] and fish farming [3-10]. Initially conceived as short-term rainwater storage systems, these earthen ponds have evolved into permanent infrastructure for diversified agro-pastoral production, with increasing interest in their multifunctional uses, including aquaculture [3]. However, despite their utility, RWHPs are frequently affected by significant infiltration losses into unsaturated soils, which reduce usable water volumes, hinder irrigation scheduling, and compromise seasonal productivity [11].
To address infiltration, a variety of engineering and local solutions have been employed. Standard techniques, such as compacted clay linings, bentonite clay [12], concrete slabs, and high-density polyethylene geomembranes, are widely promoted [13-15]. However, their cost makes them largely inaccessible to most rural households. In response, farmers often adopt low-cost alternatives, such as mud puddling [16], in situ sediment compaction, or organic residue layering [17]. While these methods are not always validated through formal experimentation, they reflect the need for affordable, context-appropriate sealing strategies.
Emerging evidence from aquaculture indicates that fish farming may promote natural sealing through biological processes. Boyd and Julio [18] observed that sedimentation, fecal matter, and uneaten feed can accumulate at the pond bottom, gradually clogging soil pores and reducing permeability. Over time, this can create hydraulic resistance comparable to that achieved by synthetic liners [19]. In Thailand and the southern United States, older aquaculture ponds have been shown to lose significantly less water through seepage than newer or unstocked ponds [20]. These observations are supported by sediment management studies, which identify organic layering as a driver of self-sealing in unlined storage structures [21].
Despite these promising findings, this mechanism has been rarely studied under Sahelian conditions, where high evaporation and low organic input may limit the effectiveness of biological sealing. Furthermore, it remains unclear how management factors, such as feed rations, stocking density, or sediment dynamics, affect the sealing process. In Burkina Faso, while some farmers report better water retention in long-used fishponds, concrete or geomembrane liners are still preferred in cases of severe infiltration [13]. These observations raise an important research question: can fish farming reliably reduce infiltration in RWHPs through biological sealing mechanisms?
This study aimed to quantitatively evaluate the effect of fish farming on infiltration dynamics in earthen RWHPs under semi-arid conditions. By comparing infiltration rates between 12 identically constructed fish-farming ponds and one unstocked control over a 100-day period, the study assessed the extent to which biological activity contributes to sealing. The findings are expected to inform nature-based, low-input strategies to enhance water retention in unlined or semi-lined ponds across similar agroecological contexts.
2. MATERIALS AND METHODS
2.1. Study Area
The study was conducted in the central region of Burkina Faso, in Kadiogo Province, within the locality of Kamboinsin (Fig. 1), approximately 20 km north of Ouagadougou. The site lies at an altitude of about 295 meters, under a Soudano-Sahelian climatic zone, which is characterized by a tropical semi-arid climate and a long dry season extending from October to May and a short rainy season from June to September. The average annual rainfall ranges from 600 to 900 mm, with an average of approximately 808 mm/year according to records from the local INERA station [22]. Daily temperatures fluctuate between 25 °C and 33 °C, with April being the hottest month.

Localization of the study area.
The natural vegetation consists of wooded and shrubby savannah typical of the country’s Center-North, dotted with trees, such as shea (Vitellaria paradoxa), African locust bean (Parkia biglobosa), baobab, and neem [23]. The dominant soils are leached tropical ferruginous soils on a sandy matrix, with some localized hydromorphic vertisols low in humus, overlaying a lateritic hardpan. The classification of local soil profiles confirms the predominance of sandy loam and sandy clay loam textures with moderate fertility constraints [24].
This location was selected for the experiment due to its representative climatic, edaphic, and ecological conditions for semi-arid regions of West Africa. Furthermore, the site benefits from the presence of runoff water harvesting ponds (RWHPs) and other infrastructure necessary for piloting integrated fish farming systems. Inhabitants of Kamboinsin and surrounding villages are mainly engaged in rain-fed subsistence farming, including maize, millet, sorghum, and cowpea production, as well as livestock rearing [25]. This socio-ecological context makes it an ideal setting for testing sustainable innovations at the interface of agriculture and aquaculture.
2.2. Experimental Design
This study was an experimental, analytical, and quantitative field study based on an on-site experimental design to assess the impact of fish farming on infiltration dynamics in small runoff water harvesting ponds (RWHPs). The experiment was conducted on a 0.13 ha pilot plot (38 m × 35 m) located on the campus of the International Institute for Water and Environmental Engineering (2iE). The setup included agricultural plots irrigated via micro-sprinkling and an aquaculture unit composed of 13 small runoff water harvesting ponds (RWHPs), of which 12 were used for fish farming and only one as a control (Fig. 2) without fish due to logistical constraints. The present study focused on the aquaculture component. The ponds were supplied through a network of buried pipelines, with water drawn from a 10-meter-deep well equipped with a submersible pump powered by a photovoltaic solar system. The working hypothesis was that the infiltration rate through the pond bottoms would decrease over time due to biologically induced clogging associated with aquaculture activities. To monitor this trend, the 12 ponds were organized into two experimental units of six ponds each, corresponding to two distinct feeding strategies, with six replicates per treatment as follows [26-28]:
- Treatment 1: exclusive feeding with imported commercial pellets (RWHPs labeled B1r1/1 to B6r1/1).
- Treatment 2: mixed feeding composed of 50% commercial pellets and 50% poultry manure, with the latter being diffused using mesh bags (RWHPs labeled B7r1/2 to B12r1/2).

Experimental setup.
Each experimental pond had a square surface of (3.9 m × 3.9 m) and a bottom (1.5 m × 1.5 m) shape, with a trapezoidal cross-section and a depth of 1.3 m, corresponding to a storage capacity of approximately 8.55 m3. The sloped embankments (approximately 45°) ensured structural stability. One side was equipped with a masonry staircase to facilitate interventions (equipment instalslation, fish feeding, and control harvests) and to ensure staff safety. Each of them was filled with 5 m3 of water and stocked with monosex male fingerlings (about 12.5 g) of Oreochromis niloticus, commonly known as Nile tilapia. It is a hardy tropical freshwater fish with fast growth [29-31]. The stocking density was 20 fingerlings per cubic meter of water or a total of 100 per pond. This corresponded to standard semi-intensive tropical pond recommendations, allowing optimal growth without overcrowding [32, 33]. Fish were stocked two weeks before the start of infiltration monitoring to allow acclimation and stabilization of biological activity within the ponds.
2.3. Implementation of the Experimental Setup
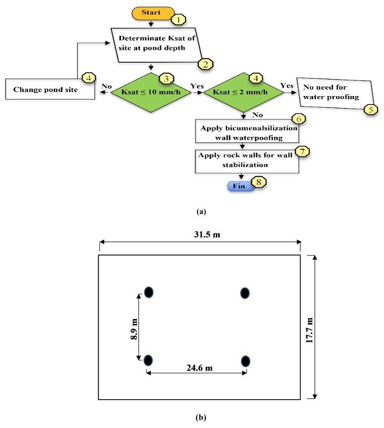
Previous studies on Runoff water harvesting ponds (RWHPs) [34-36] have led to the development of a standardized protocol for evaluating soil suitability and determining the need for lining during pond construction. Central to this protocol is the 2iE/CRDI method [37], a site-specific procedure designed to measure in situ saturated hydraulic conductivity (Ks), which is a critical parameter for assessing infiltration potential. The method produces a Ks value and, when coupled with the soil water characteristics (SWC) software [38], it enables preliminary classification of the soil type and its hydraulic behavior.
In this study, four sampling points were selected to characterize the infiltration properties of the site designated for pond installation. Although standard practice recommends one sampling point per hectare, a denser sampling grid was adopted to improve measurement accuracy and capture spatial variability. The site was first squared for layout uniformity, and the four test points were distributed systematically with approximately 12 meters of spacing along the length and 8 meters along the width (Fig. 3).

a) Lining necessity determination process; b) sampling points.
The application of the 2iE/CRDI [37] method at the selected points yielded a saturated hydraulic conductivity (Ks) value of 14.51 mm /h. This result exceeded the commonly accepted threshold of 10 mm/h (Fig. 3) used to determine whether soil permeability necessitates additional sealing measures. Given both the measured conductivity and the fixed selection of the site based on its proximity to a water source, a lining system was implemented (Fig. 3). The adopted lining configuration included a polyane film base, topped with masonry riprap [39], and finished with a 5 cm layer of mortar to reduce seepage and improve structural stability.
2.4. Excavation And Sealing Configuration of Mini-RWHPs
The construction phase involved the manual excavation of twelve mini-runoff water harvesting ponds (RWHPs), each dug to a uniform depth of approximately 1.3 meters. Excavation was conducted with care to ensure a level base and a slight gradient toward one end of the pond to facilitate internal drainage and water management. Embankments were shaped into a stable trapezoidal profile, designed to resist erosion and improve structural integrity. Each pond was subsequently equipped with a multilayer impermeable lining system to mitigate infiltration losses.
In response to the high soil permeability identified on-site (14.51 mm /h), a composite lining system was installed. The lining included a polyethylene membrane (Polyane) that covered the entire pond bottom and walls, acting as the primary impermeable barrier. To enhance mechanical protection, the membrane was overlaid with a layer of stone masonry (riprap) bonded with mortar. A final coating of water-repellent mortar mixed with Sikalite [40] was applied to provide additional sealing and surface resilience. This multi-layer design was selected due to the site's saturated hydraulic conductivity (Ks) exceeding 10 mm/h, a threshold above which unlined ponds would experience water losses incompatible with effective aquaculture operations.
To further safeguard the system, a 20 cm-high low brick parapet wall was constructed around the perimeter of each pond. This barrier serves to prevent sediment inflow and edge erosion caused by surface runoff. Additional protective measures included the installation of small diversion dikes and interception drains upstream to redirect excess water during rainfall events. The entire site was enclosed with a wire-mesh fence to deter livestock intrusion and minimize physical damage or contamination from external sources.
2.5. Data Collection
The experimental protocol began with the initial filling of each pond to a depth of 1.3 meters. This level was intentionally selected to maintain a freeboard margin, reducing the risk of overflow during rainfall. Over the course of one week, the water level was maintained through daily top-ups, allowing the pond environment, including soil interfaces and lining materials, to reach hydraulic saturation. This preparatory phase ensured that subsequent measurements would reflect stabilized infiltration and evaporation behavior under near-equilibrium conditions.
Following this saturation period, the water level was adjusted to the target experimental depth of 1.10 meters, corresponding to a storage volume of 5m3. This standardized volume was selected to maintain consistency across ponds and align with the designed capacity of the mini-RWHPs. From this point onward, daily monitoring commenced, with all readings taken at 06:30 to minimize diurnal variability and ensure comparability.
Water level fluctuations were measured using a fixed limnimetric scale installed at the center of each pond. To quantify evaporation independently from infiltration, a class A evaporation pan [41-43] was placed adjacent to the experimental units. The pan was equipped with a stationary graduated ruler, enabling direct and consistent observation of evaporative losses under comparable microclimatic conditions.
Over a 100-day monitoring period, daily measurements were recorded for water level, evaporation, and precipitation. This consistent time-step protocol ensured the generation of a high-resolution dataset capable of capturing both short-term fluctuations and longer-term hydrological trends. Rainfall was continuously monitored using a WatchDog weather station [44] located within one kilometer of the experimental site, providing reliable atmospheric input data. The integration of pond-level readings with simultaneous evaporation and rainfall observations allowed for accurate estimation of infiltration losses under controlled fish-farming conditions.
2.6. Data Processing And Statistical Analysis
All field data were systematically recorded in Microsoft Excel and processed using XLSTAT for statistical analysis [45]. The first step involved estimating daily infiltration by correcting observed pond water level reductions for evaporation, as measured using a class A pan installed adjacent to the ponds. Under dry season conditions where rainfall was negligible, net infiltration was calculated as the difference between total water loss and pan-measured evaporation.
To explore spatial variability across treatments, descriptive analyses were initiated using boxplots. These visualizations allowed comparison of infiltration distributions across the 12 experimental ponds and between the two treatment groups (full-ration and half-ration feeding). While most ponds exhibited similar patterns, a few presented distinct behaviors in terms of both median and variability. This prompted further exploration using a correlation matrix and correlogram to examine the strength and direction of associations among observed environmental parameters, such as daily and cumulative rainfall, evaporation, and infiltration. These tools provided insights into possible interactions influencing infiltration dynamics across the system.
To assess temporal trends in infiltration, the non-parametric Mann-Kendall trend test [46-48] was applied to the daily infiltration time series of each pond. This method is well-suited to hydrological studies, as it detects monotonic trends in data without requiring assumptions of normality or linearity. By evaluating all possible pairs of values in the time series, the test identifies consistent upward or downward tendencies. A negative Z-score indicates a decreasing trend, while significance is confirmed when the p-value falls below the conventional 0.05 threshold.
Additionally, a paired t-test [49-51] was conducted to compare infiltration rates between the fish-farming pond (Br1/1) and the non-fish-farming control pond (B0). This test is appropriate for evaluating matched observations taken under identical conditions and time frames. It quantified the mean difference in infiltration between the two ponds, provided a 95% confidence interval, and assessed the statistical significance of the observed difference based on the t-statistic and p-value. This comparison aimed to determine whether fish farming contributed to a measurable reduction in infiltration, consistent with the study's hypothesis.
3. RESULTS
3.1. Intra- And Inter-Pond Infiltration Distribution
The boxplot in Fig. (4) illustrates the distribution of daily infiltration rates across the twelve experimental RWHP fishponds monitored between May 22 and August 30, 2025. While the overall patterns suggested relatively homogeneous infiltration behavior, a few notable exceptions emerged. In particular, pond B1r1/2 displayed distinctly higher levels of infiltration, both in terms of median values and interquartile ranges, pointing to zones of increased permeability within the experimental layout. It was followed by B9r1/1, B12r1/1, and B10r1/1, whose interquartile ranges were a little bit higher than those of the other ponds. In contrast, several other ponds, including B5r1/2,B8r1/1,and B11r1/1, presented much narrower interquartile ranges and lower median values, indicating more stable and moderate infiltration conditions.
Among all the ponds, B5r1/2 stood out for exhibiting the lowest variability in infiltration. Its interquartile range spanned from nearly 0 mm/day to only 4 mm/day.

Infiltration variation in RWHP. The line links median values. Index “r1/2” means half-ration feeding, and“r1/1” is full ration.
Conversely, B10r1/1 demonstrated the widest variability, with values ranging from 0 to 10 mm/day, and a maximum infiltration rate nearing 22 mm/day. This was surprising given the uniformity of the ponds in terms of dimensions, layout, and water and feed management. All ponds occupied the same compact area and were filled and maintained using the same procedures.
Further comparison between ponds receiving half-ration feeding (B1r1/2 to B6r1/2) and those under full-ration feeding (B7r1/1 to B12r1/1) revealed limited distinction in infiltration behavior. Although B1r1/2 diverged significantly from its peers, the other half-ration ponds did not appear statistically different from each other or from the full-ration group. This suggested that the feeding regime alone may not explain the observed differences in infiltration across the system. Given the degree of overlap among boxplot whiskers and medians, it remained uncertain whether any observed disparities were statistically significant or merely the result of incidental variation. Further analysis is needed to explore potential relationships with other variables, such as rainfall intensity, evaporation rates, turbidity, or organic matter content, all of which can shape water-salt-soil interactions across pond zones [52].
3.2. Effect Of Potentially Influential Parameters On Infiltration In Fishponds
The analysis of the scatterplot matrix and the correlogram showing relationships between climatic and hydrological variables, including daily rainfall (R), cumulative rainfall (Rcum), infiltration (Infiltr), evaporation (Evap), and time (Dates), revealed significant interactions. A strong positive correlation was observed between Rcum and Dates, which was expected since cumulative rainfall naturally increases over time. Conversely, no clear temporal trend was detected for R and Infiltr, indicating substantial daily variability, as also shown in Fig. (5). Evap showed a decreasing trend over time, possibly due to a seasonal shift toward wetter conditions (July-August) or greater cloud cover, reducing solar radiation and thus lowering evaporation rates.

Matrix plot of infiltration dynamics and climatic variables (on the two axes).
| Series Test | Kendall's tau | p-value | Sen's slope |
|---|---|---|---|
| Infiltration of full-ration fishponds | 0.050 | 0.096 | 0.000 |
| Infiltration of half-ration fishponds | 0.053 | 0.078 | 0.000 |
Figures 6 and 7 reveal a weak correlation observed between daily rainfall (R) and infiltration (Infiltr) within saturated fishponds (r ≈ 0.04) and a slightly negative correlation between infiltration and evaporation (r ≈ -0.09).

Correlogram of climatic variables and infiltration dynamics (on the two axes) in runoff water harvesting ponds.

Infiltration and rainfall relationship: the case of B1r1/2 pond.
To better understand these interdependencies, a trend analysis approach was employed.
3.3. Infiltration Trend Analysis And Fish Farming Effect On Ponds Infiltration trend analysis
The analysis of infiltration dynamics in the half-ration and full-ration fishponds over the observation period from May 22 to August 30, 2024, revealed no discernible upward or downward temporal trend in infiltration rates (Fig. 8). Despite daily values fluctuating broadly between 0 and over 40 mm·d−1, both datasets exhibited pronounced short-term variability with no systematic long-term direction. This conclusion was statistically supported by Kendall's trend test Table 1, which yielded low and statistically insignificant τ values (0.053 and 0.050) and p-values above the standard threshold of 0.05 (0.078 and 0.096). Moreover, the Sen’s slope estimator in both cases was exactly zero, indicating the absence of a monotonic trend.

Infiltration temporal trend in the cases of half B1r1/2 (a) and full-ration B1r1/2 (b) fishponds.
To deepen the interpretation of these findings, a comparative analysis of infiltration trends was carried out between the current fishponds (half-ration and full-ration feeding) and a control basin with no fish farming. The results of this comparative evaluation are presented in the following section of the paper.
3.4. Infiltrations of Fish Ponds Versus Normal Ponds Mean and Standard Deviation
The paired t-test conducted on infiltration data from ponds with (Br1/1) and without (B0) fish farming revealed a pronounced and statistically significant difference in infiltration rates. The mean infiltration in the control pond (B0) was 159.3 mm/day, while in the fish-farming pond (Br1/1), it dropped drastically to 4.7 mm/day. The boxplot (Fig. 9a) visually confirms this difference, showing minimal overlap between the interquartile ranges and highlighting the tighter distribution around lower values in the Br1/1 series. Moreover, the mean difference of approximately 155 mm/day was highly significant (p< 0.0001), emphasizing that this reduction may be unlikely due to random variation, but instead associated with the presence of fish farming activity.

Daily infiltration rates (mm/day) in control (B0) and fish farming (Br1/1) ponds over the study period (May 22-August 30, 2024). (a) Boxplot; (b) Mean and standard deviation.
Such a dramatic reduction in infiltration may be attributed to the progressive transformation of pond bottom soils due to aquaculture practices. Organic matter accumulation from uneaten feed, fish waste, and microbial biomass has been shown to contribute to the formation of low-permeability layers, effectively sealing the pond floor and impeding vertical water loss [53]. The mean ± standard deviation graph (Fig. 9b) further underscores this pattern, illustrating not only the lower average infiltration in the Br1/1 pond, but also the reduced variability, which may reflect a more stabilized bottom layer following repeated fish-farming cycles. These outcomes have been found to be consistent with broader findings in pond aquaculture systems, where bottom soil consolidation is a known effect of continuous organic input and bioturbation [53, 54].
4. DISCUSSION
The upper bound of B5r1/2 infiltration variability among all the ponds was particularly noteworthy (0 mm/day to only 4 mm/day), as it approached the standard infiltration threshold commonly used in Burkina Faso to assess land suitability for irrigated rice cultivation. Such a characteristic suggests that this pond soil may offer favorable hydraulic conditions not only for rice production, but potentially for integrated rice-fish systems as well [55]. Its limited water loss through infiltration could help sustain water levels required for both crops and aquaculture. However, the elevated variability in B10r1/1 raised the likelihood that it stemmed from stochastic or micro-environmental factors, such as uneven distribution of fish activity, accumulation of organic residues, or differences in plankton development and sediment dynamics along the pond floor.
Moreover, the weak correlation between the rainfall and the infiltration could be attributed to the boundary conditions imposed by pre-existing water saturation. When soil is already at or near saturated hydraulic conductivity, as is the case at the bottom of filled fishponds, the capacity for additional water to infiltrate becomes hydraulically limited and decoupled from surface rainfall input. Under these conditions, infiltration is primarily governed by the soil's Ks and vertical percolation gradients, not by rainfall magnitude. This hydraulic decoupling has been rigorously modeled and observed in soil-atmosphere systems, where infiltration flux plateaus once saturation is reached [56, 57]. Rainfall that lands directly on the pond’s water surface contributes to water volume rather than infiltration, while rainfall on already saturated surrounding soils may induce surface runoff instead of soil percolation. This explains why infiltration does not respond linearly or even detectably to rainfall variability under such conditions. This supports findings from earlier studies [58, 59] which have demonstrated through numerical modelling that under saturated or near-saturated conditions, infiltration rates are governed more by subsurface hydraulic gradients and soil-atmospheric potential differences than by rainfall intensity. Also, the slightly negative correlation between infiltration and evaporation reflects a real biophysical interaction: infiltration and evaporation often compete for the same limited surface water resource (Fig. 6). When more water infiltrates, it reduces the volume of water available for evaporation from the soil or pond surface. Conversely, when evaporation dominates, particularly under high radiation or wind conditions, it desiccates the surface soil layer, raising matric potential and reducing the soil’s capacity to absorb water [60]. The soil-atmosphere interface thereby becomes a battleground for water partitioning, governed by both energy fluxes and hydraulic dynamics.
The results obtained highlighted the complexity of soil water dynamics in saturated environments, where the apparent decoupling between rainfall and infiltration and the inverse relationship with evaporation emerge from the physical constraints of saturated flow and surface energy balance. Rather than simple linear dependencies, these interactions suggested that infiltration behavior is shaped by a combination of climatic and hydrological drivers acting concurrently.
The trend analysis results also supported the null hypothesis (H0) of stationarity, being consistent with infiltration processes occurring under conditions of saturated hydraulic conductivity (Ks), where infiltration is limited by subsurface percolation capacity rather than surface water availability. While infiltration appeared stationary over the monitoring period, it is essential to consider the evolving nature of pond bottom conditions. Over time, the continuous deposition of organic matter, including uneaten feed and fish excreta, can lead to clogging of soil pores [54] and a gradual reduction in Ks [53]. This process is akin to sediment sealing observed in earthen reservoirs and irrigation basins, where fine particles (often of clay or organic origin) form low-permeability crusts that substantially inhibit infiltration. While not yet statistically evident over this short-term study window, these physical changes may manifest over longer periods or more intensively in higher-feed systems due to increased organic loads. This hypothesis warrants further monitoring and possibly direct measurements of bottom soil permeability over time.
In terms of pond management implications, the reduction in infiltration signified a potential gain in water retention efficiency. This is especially important in semi-arid regions, like the Sudano-Sahelian zone, where evaporation pressure is high and the water supply is intermittent. Prior studies have confirmed that aquaculture-induced sediment compaction enhances hydraulic sealing, thus reducing water losses through infiltration and improving the overall sustainability of pond operations [53]. Additionally, the steady and low infiltration observed in the Br1/1 pond may also contribute to more stable thermal and chemical pond conditions, favorable for fish productivity and health.
However, the hydrological benefits of reduced infiltration must be balanced with consideration for long-term soil health. Reduced permeability may lead to oxygen depletion in pond sediments, promoting anaerobic conditions that affect nutrient cycling and potentially generate harmful compounds, like hydrogen sulfide [61]. As the figures provided indicate a consistent infiltration pattern throughout the monitoring period, it is plausible that the physical sealing of the pond bottom was well established. This condition, while advantageous in terms of water conservation, warrants further study to ensure that soil quality and pond ecosystem functions are not compromised over time.
5. STUDY LIMITATIONS
The results of this study should be interpreted in light of certain limitations. The monitoring period spanned only 100 days, and the design included a single control pond, which should be considered when assessing the generalizability of the findings. Moreover, direct measurements of sediment and biofilm accumulation were not conducted. Despite these constraints, the results have provided strong evidence that fish farming can promote the formation of a biological sealing layer in RWHPs. Future work should extend the monitoring across multiple seasons and sites, increase the number of control ponds, test different fish species and stocking densities to confirm the long-term applicability of this nature-based solution.
CONCLUSION
The 100-day on-site experimental investigation showed infiltration rates in fish-farmed ponds to be consistently and significantly lower than in the unstocked control pond. It supported the hypothesis that aquaculture activities contribute to the formation of a low-permeability layer at the pond bottom, likely driven by biological processes, such as the accumulation of organic matter, fecal residues, and suspended solids.
While fish farming alone may not replace engineered liners, it has emerged as a viable complementary strategy to improve water retention in unlined or semi-lined RWHPs. As a nature-based, low-cost solution, it is particularly relevant for smallholder farmers in resource-constrained environments.
Future research should assess the long-term stability of this biologically induced sealing, its seasonal variation, and how pond management practices, such as feeding regimes, stocking densities, and sediment removal, may affect its performance. Interdisciplinary studies combining hydrology, aquaculture, and soil science are encouraged to refine integrated RWHP designs for enhanced irrigation and fish production.
AUTHORS’ CONTRIBUTIONS
The authors confirm contribution to the paper as follows: M.F.K.: Contributed to data collection, writing of the original draft, software curation, methodology, investigation, formal analysis, data curation, and conceptualization; A.K.: Performed writing of the original draft; writing, review, and editing; supervision; resource allocation; and methodology; B.S.: Contributed to writing, review, and editing, supervision, and methodology; D.Y.: Contributed to writing, review, and editing, supervision, methodology, and project administration; Y.K.: Performed writing, review, and editing.
LIST OF ABBREVIATIONS
| RWHPs | = Runoff water harvesting ponds |
| BCER | = Bassins de Collecte des Eaux de Ruissellement (French equivalent of RWHPs) |
| SD | = Standard deviation |
| CI | = Confidence interval |
| MK | = Mann-Kendall test |
| p | = Probability value |
| Ksat | = Saturated hydraulic conductivity |
| FAO | = Food and Agriculture Organization |
| mm/day | = Millimeters per day |
ETHICAL STATEMENT
This study was approved by Ethics and Research Deontology Comission (CED-R), Burkina Faso ( Ref. 2025/001064/DG/SC/DR/AMfg).
AVAILABILITY OF DATA AND MATERIALS
The data of current study are available from corresponding author, [M.F.K], on a reasonable request.
FUNDING
The field study from which the data used in this research were generated was supported by the World Bank Group and the Government of Burkina Faso through the ACE Impact project (Grant IDA 6388-BF/D443-BF). We also acknowledge the institutional support of 2iE.
ACKNOWLEDGEMENTS
The authors thank Tégawindé Vanessa Rosette Kabore, Armel Ayoumbissi, and Emmanuel Zongo for their assistance throughout the data collection process.

